香蕉视频

学硕通知

当前位置: 主页  >>  人才培养  >>  硕士研究生  >>  学硕通知  >>  正文

香蕉视频 2021级硕士研究生学位论文答辩公告

2024年05月28日

  一、答辩时间 

      2024530(周四)上午9:00

    二、答辩地点 

  第一组:5号楼312教室

  第二组:5号楼416会议室 

    三、答辩委员会组成人员名单

    第一组答辩委员会组成人员:

答辩委员会

姓名

职称

工作单位

主席

程华

教授

浙江理工大学

委员

刘辉

教授

香蕉视频

谢凤华

教授

香蕉视频

张维维

副教授

香蕉视频

高键

讲师(硕导)

香蕉视频

秘书

郭淼淼

研究生

香蕉视频

    第二组答辩委员会组成人员:

答辩委员会

姓名

职称

工作单位

主席

徐蕾

教授

浙江工商大学

委员

赵辉

教授

香蕉视频

包兴

教授

香蕉视频

陈重阳

副教授

香蕉视频

邓年奇

讲师

香蕉视频

秘书

俞春燕

研究生

香蕉视频

 

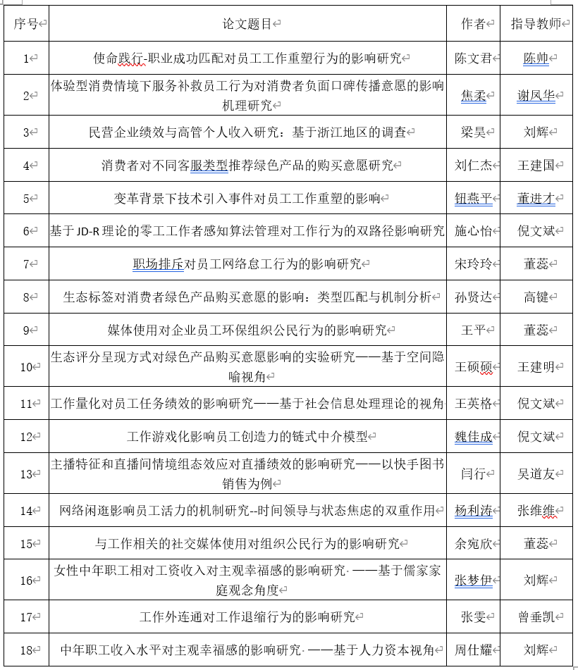
                四、答辩论

    第一组:

 

      第二组:

    

香蕉视频

2024年5月24日